Telegram AI全自动翻译客服机器人源码/带视频搭建教程

Telegram AI全自动翻译客服机器人源码/带视频搭建教程-瀚洪创业网
Telegram AI全自动翻译客服机器人源码/带视频搭建教程
此内容为免费阅读,请登录后查看
0
免费阅读
已售 5

简介:

telegram AI全自动翻译客服机器人源码/带视频搭建教程

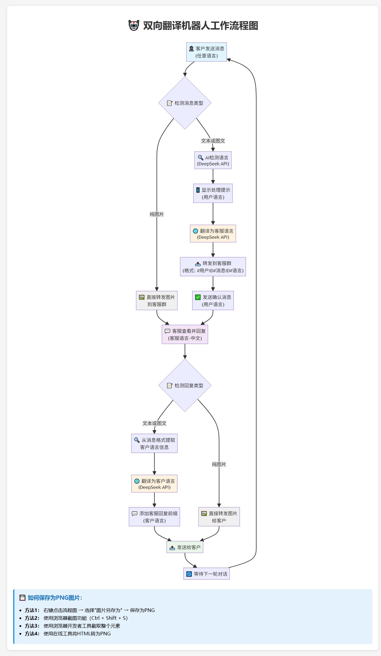
功能说明:

1.双向功能,这个不用说
2.将客户消息翻译为客服配置的指定语言,不管客户消息是哪个国家的语言,只要是Deepseek能识别的语言都可以。
3.将客户发送的消息翻译为符合客户国家口语习惯的语言

图片:

课程下载:

© 版权声明
THE END
喜欢就支持一下吧
点赞5 分享
评论 抢沙发
头像
欢迎您留下宝贵的见解!
提交
头像

昵称

取消
昵称表情代码图片快捷回复

    暂无评论内容